HarmonyOS鸿蒙Next中同步任务Promise操作求助
HarmonyOS鸿蒙Next中同步任务Promise操作求助 多个任务之间存在依赖关系,在同步任务内,存在async异步操作,任务执行时通过.then 回调会通知下一个任务执行,当同步任务Promise操作时,会影响下一个时机的任务执行吗?,如果会,应该如何复现?
Promise 是 ArkTS 中用于处理异步操作的对象,核心作用是替代嵌套回调(避免 “回调地狱”),让异步逻辑的执行顺序、结果处理更清晰可控。
异步操作是不阻塞后续代码执行的操作,发起后会先执行其他任务,待自身完成(如获取数据、等待时间到)后,再返回结果并处理。
then 回调示例
// 模拟同步任务的 Promise(立即 resolve)
const syncTask = (msg: string): Promise<string> => Promise.resolve(msg);
// 链式调用:下一个 then 等待前一个任务完成
syncTask("任务1完成")
.then(res => {
console.log(res); // 先执行:任务1完成
return syncTask("任务2完成"); // 返回新 Promise,后续 then 等待它
})
.then(res => {
console.log(res); // 后执行:任务2完成
});
await 示例
// 模拟同步任务的 Promise
const syncTask = (msg: string): Promise<string> => Promise.resolve(msg);
// async/await:代码按顺序执行,await 等待 Promise 完成
const runTasks = async () => {
const res1 = await syncTask("任务1完成");
console.log(res1); // 先执行:任务1完成
const res2 = await syncTask("任务2完成");
console.log(res2); // 后执行:任务2完成
};
runTasks();
核心说明:两个示例中,后续代码均等待前一个同步 Promise 完成后才执行,确保执行顺序可控。
更多关于HarmonyOS鸿蒙Next中同步任务Promise操作求助的实战系列教程也可以访问 https://www.itying.com/category-93-b0.html
不会。给你贴一段代码就好理解了:
console.log('同步代码 1');
setTimeout(() => {
console.log('宏任务 - setTimeout');
}, 0);
let promise = new Promise((resolve) => {
console.log('同步代码 2 - Promise构造器');
resolve('成功');
});
promise.then(() => {
console.log('微任务 1 - then回调');
}).then(() => {
console.log('微任务 2 - 链式then');
});
console.log('同步代码 3');
// 输出顺序:
// 同步代码 1
// 同步代码 2 - Promise构造器
// 同步代码 3
// 微任务 1 - then回调
// 微任务 2 - 链式then
// 宏任务 - setTimeout
不过需要注意一点,上面代码输出也可以看出:如果你有自定义Promise对象是通过 new Promise<>(()=>{}) 构造器创建的话(上述代码中 let promise 对象),则内部代码会立即执行,不过这个对象的then()回调还是会等待主线程执行完毕之后再依据你链式Promise的定义依次执行。
开发者你好,同步任务中的 Promise 操作会影响下一个任务的执行时机。这是因为 Promise 的回调(.then())属于微任务,会按照 EventLoop 机制执行。而 ArkTS 的 Promise 特性与 JavaScript 相同,遵循着的宏微任务和 EventLoop 机制。
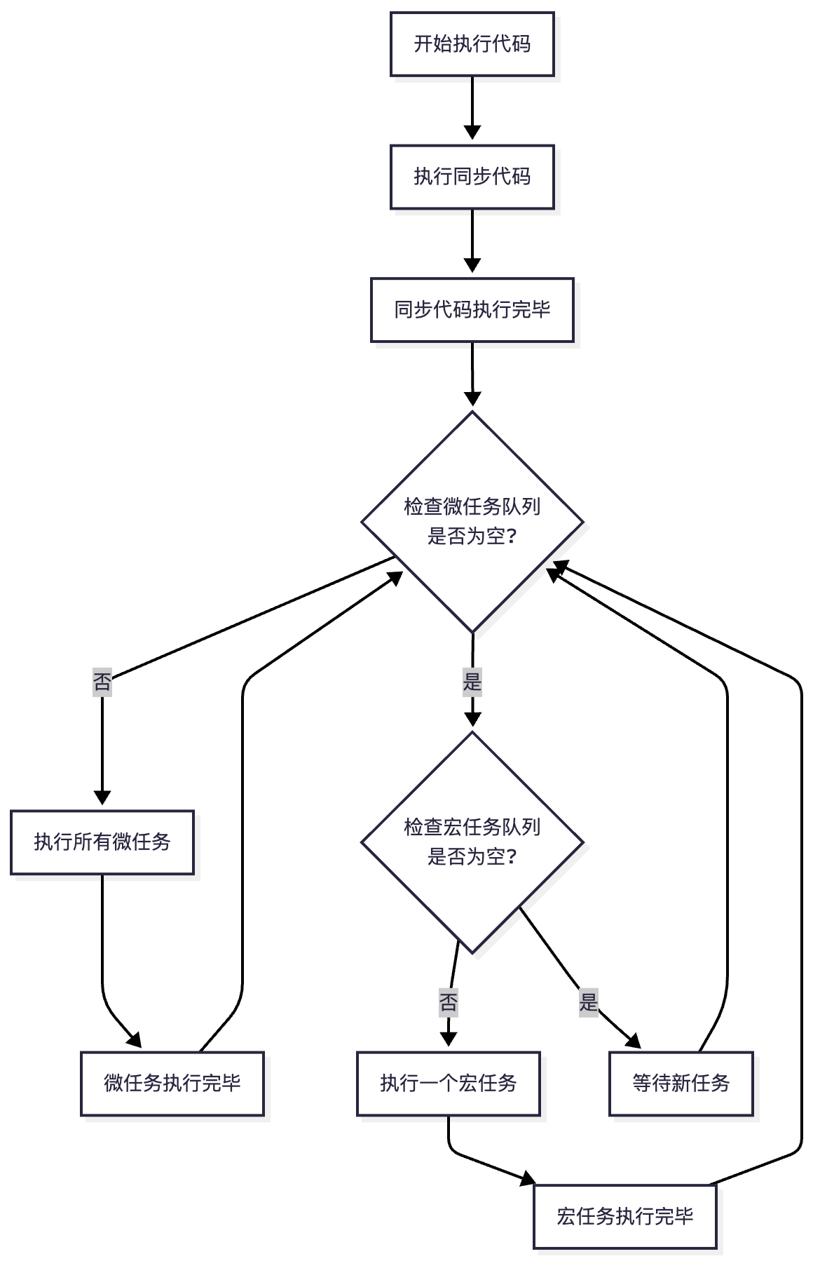
一:理解宏微任务和 EventLoop 机制
要理解 Promise 对任务执行的影响,需要先了解宏微任务和 EventLoop 的执行机制。Promise 的
.then()回调属于微任务,会在当前同步代码执行完毕后、下一个宏任务执行之前执行。
执行机制说明:

EventLoop 执行流程

执行顺序:
- 同步代码 → 立即执行
- 微任务(Promise.then) → 同步代码执行完毕后,按顺序执行所有微任务
- 宏任务(setTimeout、setInterval) → 微任务执行完毕后,执行一个宏任务,然后再次检查微任务队列
代码示例:
@Entry
@ComponentV2
struct PromiseTaskPage {
/**
* 演示 Promise 对任务执行时机的影响
*/ async testPromiseTaskOrder(): Promise<void> {
console.info('=== 开始测试 ===')
// 同步代码1
console.info('1. 同步代码 - 开始')
// 创建 Promise(同步执行)
const promise = new Promise<void>((resolve) => {
console.info('2. Promise executor - 同步执行')
resolve() // resolve 是同步的
})
// 同步代码2
console.info('3. 同步代码 - 继续')
// 设置宏任务
setTimeout(() => {
console.info('6. 宏任务 - setTimeout')
}, 0)
// Promise.then 回调(微任务)
promise.then(() => {
console.info('4. 微任务 - Promise.then 回调')
})
// 同步代码3
console.info('7. 同步代码 - 结束')
// 输出顺序:
// 1. 同步代码 - 开始
// 2. Promise executor - 同步执行
// 3. 同步代码 - 继续
// 6. 同步代码 - 结束
// 4. 微任务 - Promise.then 回调
// 5. 宏任务 - setTimeout }
/**
* 演示多个任务依赖的情况
*/ async testTaskDependency(): Promise<void> {
console.info('=== 任务依赖测试 ===')
// 任务1
const task1 = new Promise<string>((resolve) => {
console.info('任务1:开始执行')
setTimeout(() => {
console.info('任务1:异步操作完成')
resolve('任务1结果')
}, 100)
})
// 任务2 依赖任务1
const task2 = task1.then((result1) => {
console.info(`任务2:收到任务1的结果 ${result1}`)
return new Promise<string>((resolve) => {
console.info('任务2:开始执行')
setTimeout(() => {
console.info('任务2:异步操作完成')
resolve('任务2结果')
}, 100)
}) })
// 任务3 依赖任务2
task2.then((result2) => {
console.info(`任务3:收到任务2的结果 ${result2}`)
console.info('所有任务完成')
})
// 执行顺序:
// 任务1:开始执行
// (100ms 后)
// 任务1:异步操作完成
// 任务2:收到任务1的结果 任务1结果
// 任务2:开始执行
// (100ms 后)
// 任务2:异步操作完成
// 任务3:收到任务2的结果 任务2结果
// 所有任务完成
}
build() {
Column() {
Button('测试 Promise 执行顺序')
.onClick(() => {
this.testPromiseTaskOrder()
})
.margin({ bottom: 10 })
Button('测试任务依赖')
.onClick(() => {
this.testTaskDependency()
}) }
.width('100%')
.height('100%')
.padding(20)
}}
关键点:
- Promise executor 是同步执行的:
new Promise((resolve) => { ... })中的代码立即执行 - resolve/reject 是同步的:调用 resolve 不会立即触发 then 回调
- .then() 回调是微任务:会在当前同步代码执行完毕后执行
- 多个 .then() 会按顺序添加到微任务队列:按调用顺序执行
二:复现 Promise 影响任务执行的问题
要复现同步任务中的 Promise 操作影响下一个任务执行时机的问题,可以通过对比有无 Promise 操作的执行顺序来验证。
代码示例:
@Entry
@ComponentV2
struct ReproduceIssuePage {
/**
* 复现场景:同步任务中的 Promise 影响后续任务
*/
async reproduceIssue(): Promise<void> {
console.info('=== 场景1:有 Promise 操作 ===')
// 同步任务1
console.info('同步任务1执行')
// 同步任务中的 Promise 操作
new Promise<void>((resolve) => {
console.info('Promise executor 执行(同步)')
resolve()
}).then(() => {
console.info('Promise.then 回调执行(微任务)')
})
// 同步任务2(会被 Promise.then 延迟)
console.info('同步任务2执行')
// 设置下一个时机的任务(宏任务)
setTimeout(() => {
console.info('下一个时机的任务执行(宏任务)')
}, 0)
// 输出顺序:
// 同步任务1执行
// Promise executor 执行(同步)
// 同步任务2执行
// Promise.then 回调执行(微任务) ← 在同步任务2之后,宏任务之前
// 下一个时机的任务执行(宏任务)
console.info('\n=== 场景2:无 Promise 操作(对比) ===')
// 同步任务1
console.info('同步任务1执行')
// 同步任务2(立即执行)
console.info('同步任务2执行')
// 设置下一个时机的任务(宏任务)
setTimeout(() => {
console.info('下一个时机的任务执行(宏任务)')
}, 0)
// 输出顺序:
// 同步任务1执行
// 同步任务2执行
// 下一个时机的任务执行(宏任务)
}
build() {
Column() {
Button('复现问题')
.onClick(() => {
this.reproduceIssue()
})
}
.width('100%')
.height('100%')
.padding(20)
}
}
复现步骤:
- 在同步任务中创建 Promise 并调用
.then() - 在 Promise 操作后执行其他同步代码
- 使用
setTimeout设置下一个时机的任务 - 观察执行顺序:Promise.then 的回调会在同步代码后、宏任务前执行
注意事项
- 微任务会阻塞宏任务:所有微任务执行完毕后才会执行宏任务
- 多个微任务按顺序执行:Promise.then 等微任务按添加顺序执行
- Promise 链式调用:多个
.then()会按顺序添加到微任务队列 - async/await:
await会暂停函数执行,等待 Promise 完成,但不会阻塞 EventLoop - 性能影响:大量微任务可能导致宏任务延迟执行,注意控制微任务数量
- 调试建议:使用
console.info配合时间戳查看执行顺序
如果以上说明对您有帮助,欢迎采纳答案,也欢迎继续提问交流!🙏
如果你把下一个任务写在.then()里面就肯定不会的,then是异步操作完成之后才会触发。
在HarmonyOS Next中,Promise的异步操作不会阻塞同步任务执行。当同步代码中包含async操作时,.then回调会被放入微任务队列,等待当前同步代码执行完毕后再执行。
复现方法:
- 创建多个存在依赖关系的Promise链
- 在同步代码中执行Promise操作
- 观察任务执行顺序
示例代码:
// 同步代码开始
console.log('同步任务1');
Promise.resolve()
.then(() => console.log('微任务1'))
.then(() => console.log('微任务2'));
console.log('同步任务2');
// 执行顺序:同步任务1 → 同步任务2 → 微任务1 → 微任务2
由于微任务优先级高于宏任务,Promise.then回调会在当前同步任务完成后、下一个宏任务开始前执行,这确保了任务依赖关系的正确性,但不会影响后续时机的任务调度。


